中医宝典
  • 中医宝典
  • 中药
  • 疾病
  • 百科
中医宝典 > 中医大全 > 中药常识 > 中药基础

收涩药的功用

  • 上一篇
  • 目录
  • 相关
  • 下一篇
  • 就医
  • 生活
  • 用药
  • 药识
  • 知识
  • 饮食
  • 健康
  • 孕妇用药
  • 中药常识
  • 中药化学
  • 中药基础
  • 中药煎服
  • 中药鉴别
  • 中药禁忌

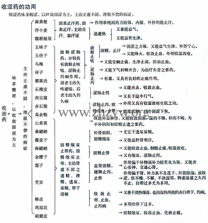
  收涩药味多酸涩,以收敛固涩为主,主治正虚不固,滑脱不禁的病证。

收涩药的功用

  • 上一篇
  • 目录
  • 下一篇
  • 石决明简介
  • 石榴花验方
  • 石榴皮治病验方
  • 石韦
  • 收敛固涩五味子
  • 收涩药的功用
  • 疏风清热白菊花
  • 蜀葵根叶花籽均可入药
  • 鼠 妇
  • 水蛭
  • 水蛭功擅理血

相关文章

  • 收涩【中药主治】
  • 收敛止血【中药主治】
  • 收湿敛疮【中药主治】
  • 收敛生肌【中药主治】
  • 收缩期反流性杂音【症状大全】
  • 收敛固脱【中药主治】
  • 收缩期和舒张期杂音【症状大全】
  • 收敛固涩【中药主治】
  • 收缩期杂音【症状大全】

相关书籍

  • 收涩_《证治准绳·幼科》
  • 收心口诀_《女丹合编选注》
  • 收涩_《证治准绳·幼科》
  • 收靥_《中医词典》
  • 收涩_《中医词典》
  • 收靥_《张氏医通》
  • 收秋露水法_《古今医统大全》
  • 收靥吉凶_《证治准绳·幼科》
  • 收青鱼胆法_《古今医统大全》
  • 收靥门杂症变症_《冯氏锦囊秘录》
中医宝典 中药常识 中药基础

相关分类

  • 外用药物
  • 药物反应
  • 孕妇用药
  • 中药常识
  • 中药化学
  • 中药基础
  • 中药煎服
  • 中药鉴别
  • 中药禁忌
  • 中药炮制
  • 中药制剂

中药常识相关分类

  • 肿瘤
  • 急救常识
  • 就医指南
  • 生活常识
  • 用药常识
  • 中药常识
  • 中医知识
  • 饮食健康
  • 健康生活
  • 心理健康
  • 四季养生